155-8998-2513
首页
立行概况
保持对未知世界的好奇心,
求知若渴,
探索无界,
智慧之门将为你敞开。
学校简介
组织机构
立行优势
学校环境
课程设置
坚持下去,
你会看到不一样的自己。
高考复读
艺考文化课
高中借读
基础教育
通知通告
人生是一场一个人的旅程,
无人可替代,
只有你自己能决定自己的方向。
校园通知
校园活动
招考资讯
每个人都有自己的特点和优势,
你是独一无二的,
相信自己的价值。
复读政策解读
艺考信息展示
师生天地
尊重每一位老师,
他们的教诲如同珍贵的珠宝,
照亮你前行的道路。
学生风采
优秀教师
问题解答
不要等待机会,而是创造机会。
只有拼搏才能成就辉煌,
才能看到更广阔的天空。
教育质量与教学特色
师资力量与师生交流
课程设置与课外活动
升学指导与校友网络
联系我们
搜索
导航
首页
立行概况
学校简介
组织机构
立行优势
学校环境
课程设置
高考复读
艺考文化课
高中借读
基础教育
通知通告
校园通知
校园活动
招考资讯
复读政策解读
艺考信息展示
招考信息展示
师生天地
学生风采
优秀教师
问题解答
教育质量与教学特色
师资力量与师生交流
课程设置与课外活动
升学指导与校友网络
联系我们
在线咨询
扫一扫加微信
155-8998-2513
通知通告
校园通知
校园活动
首页
>
通知通告
>
校园通知
>
正文
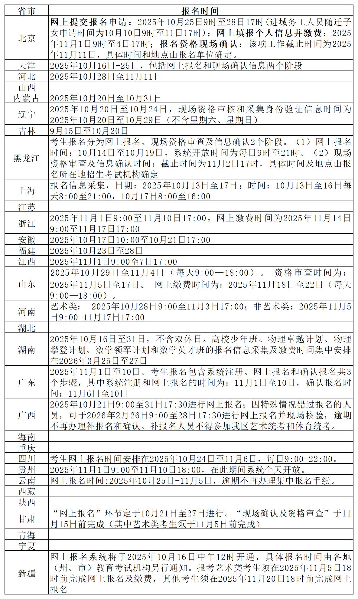
2026各省市高考报名时间,陆续更新中
2025/10/17
据各省招办已公布的政策,当前已有16省市确定2026普通高考报名时间。具体时间如下:
注:以上日程如有变动,以省招办公布的最新信息为准。
最新通知
13
2025.11
山东省2025年冬季学考(合格考)补报名公告发布!11月14日至15日进行!
03
2025.11
政策解读丨2026山东综合评价报考80问
02
2025.11
11月高考热点:高考报名、艺体类招考规定、三大招飞
31
2025.10
不同情况考生高考报名地如何选择
30
2025.10
2025冬季学考(合格考)报名缴费全流程
29
2025.10
未来五年教育怎么干?“十五五”规划建议指明方向
28
2025.10
山东省2026年高考报名明日开启!那高考报名需要准备哪些资料?
22
2025.10
山东省2026年普通高等学校招生艺术类专业统一考试公告
17
2025.10
2026各省市高考报名时间,陆续更新中
01
2025.10
双节同庆・共赴团圆 ——济南立行学校节日祝福
在线联系
电话联系