155-8998-2513
扫一扫加微信
提示:本文章内容来源于《2025年天津市普通高等学校艺术类专业统一考试说明》,各省艺术类各专业评分标准以各省招生考试院为准。
音乐类
——
美术与设计类

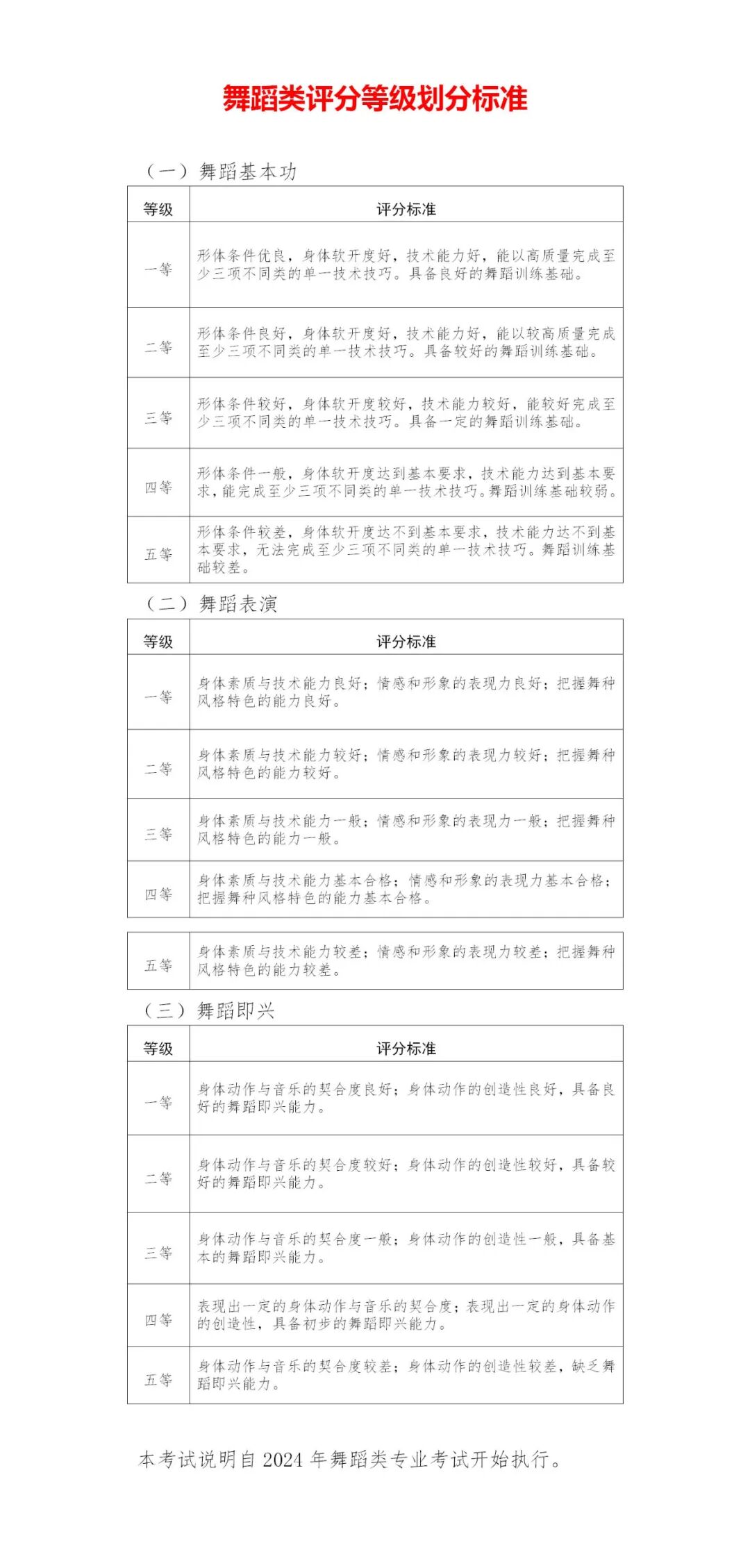
舞蹈类

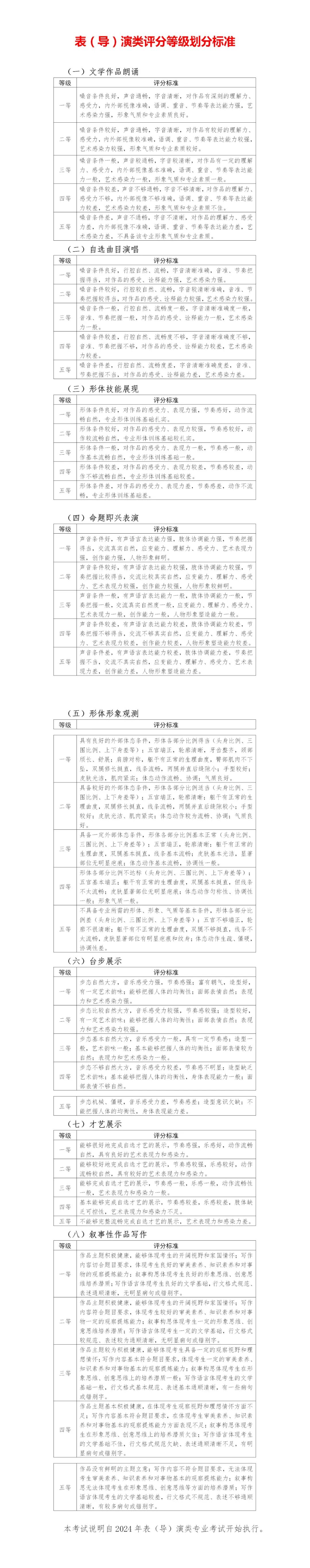
表(导)演类

播音主持类

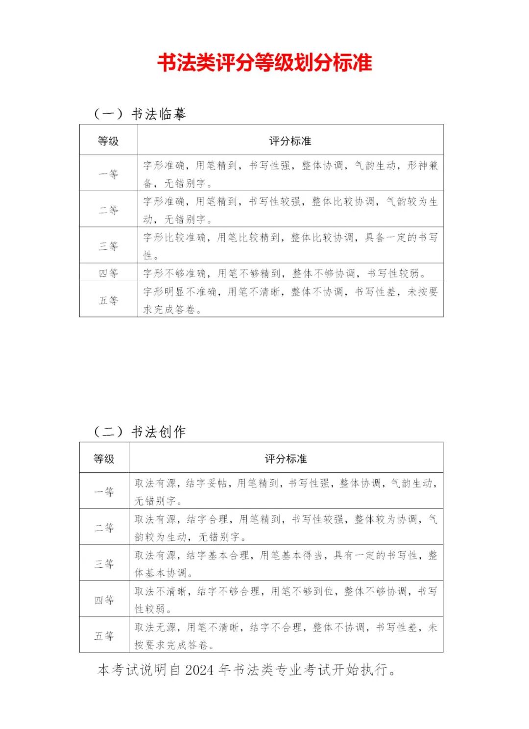
书法类

——声明:本文来源《天津市普通高等学校艺术类专业统一考试说明》。以上内容贵在分享,版权归原作者及出处所有,如有侵犯版权,请与我们联系,我们将第一时间处理。
地址: 济南市历城区虞山东路
邮编: 250000
反馈意见: jinanlixing001@163.com
电话: 15589982513
请使用微信扫描上方二维码添加咨询
